Depotronics - Early 1990 solid-state units
Products were cataloged in 1992 and Depotronics is no longer in business. Depotronics products are frequently found with 3-Rail O-Gauge electrical materials.
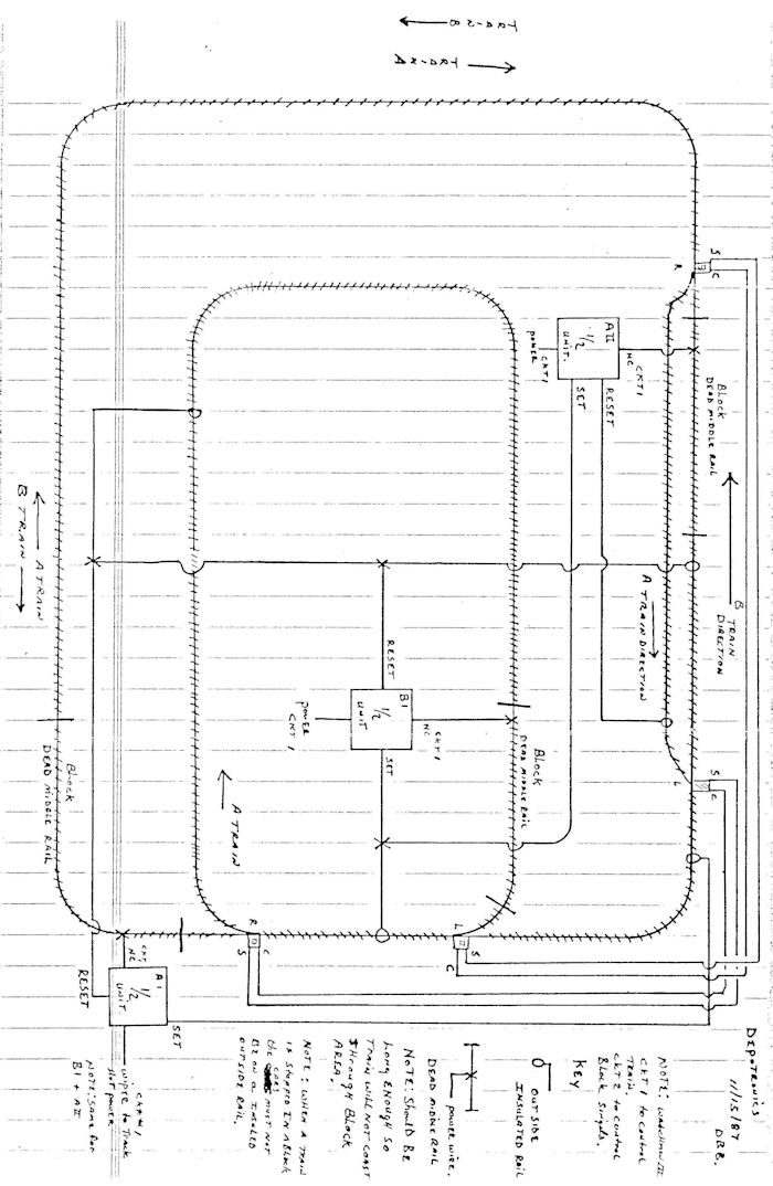
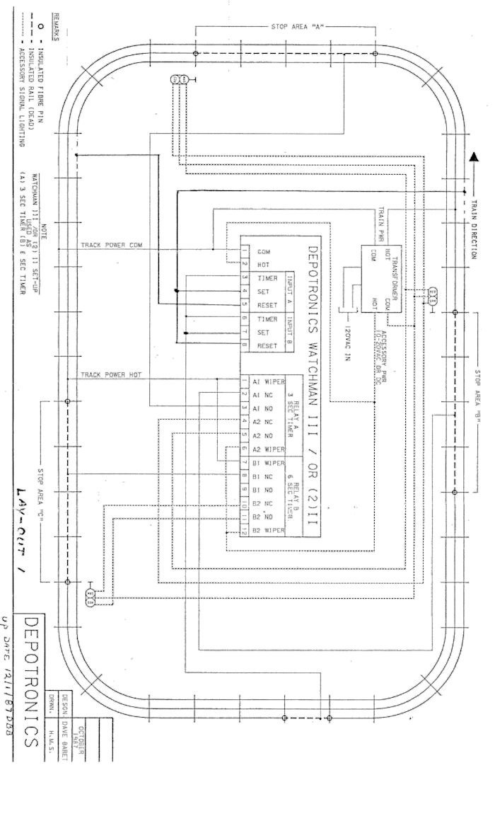
Watchman III
This unit was used to control two conventional trains on one track using the timer.

![]() |
![]() |
Instructions


Schematic One

Schematic Two

Schematic Three

Wiring Guide on Unit Base

Return to Depotronics Start
| Question? Contact the SSPRR COO (Chief Operating Officer) using the email button to the right. (If email link is absent, please enable JavaScript.) |
|

